石油和疫情(2020年疫情 石油)
石油费用走出疫情深渊,年末出现大反弹创九个月新高? 〖壹〗、石油费用在年末出现大反弹并创九个月新高,布伦特原油自3月以来...
- 旧物置换
- 2026-04-16
- 阅读 9
石油费用走出疫情深渊,年末出现大反弹创九个月新高? 〖壹〗、石油费用在年末出现大反弹并创九个月新高,布伦特原油自3月以来...
码头拥堵严重!船公司暂停至该国订舱!疫情升级,多地封城工厂关闭!_百度... 当前全球供应链受疫情冲击严重,突尼斯码头拥...
明末大鼠疫的危害有多大?那场灾害到底有多恐怖? 总结:明末大鼠疫的可怕之处在于其与天灾、人祸交织,形成“旱灾-饥荒-鼠疫...
日本的“钻石公主”号游轮,为何现在被人称为“海上监狱”? 因为在大家的印象中,监狱就代表着没有人身自由,而且每天要接受各...
疫情接龙通知怎么写 疫情接龙通知可以这样写:为全力做好新型冠状病毒感染的肺炎疫情防控工作,加强公司疫情防控,切实维护广大...
疫情期间为什么总是哮喘抢救不及而去世 综上所述,疫情期间哮喘患者抢救不及时而去世的原因是多方面的,包括哮喘疾病的特点、患...
疫情防控三个全面内容是什么 〖壹〗、钟南山院士提出的“三个科学”为科学管理、科学预防、科学治疗,具体内容如下:科学管理...
许昌市病例活动轨迹是什么?郑州病例行动轨迹 月14日—7月22日,在郑州市第六人民医院住院。7月22日下午,出院自驾返许...
内黄监狱接见室电话是多少 〖壹〗、展开全部 每个监狱大门都会有公示电话,你可以去当地派出所询问,还有如果去接见的话你肯定...
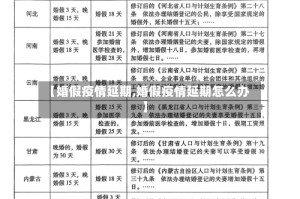
湖北婚假延长是什么意思? 〖壹〗、湖北婚假延长是指婚姻登记机关为了疫情防控需要而推出的一项临时措施。通常情况下,新人只有...