疫情影响怎么理财/疫情后的理财方向
疫情“黑天鹅”后,你必须反思的N个理财原则 〖壹〗、原则:在财务规划中,要学会喜欢冗余,即保持一定的储蓄和现金储备。具体...
- 旧物置换
- 2026-04-06
- 阅读 30
疫情“黑天鹅”后,你必须反思的N个理财原则 〖壹〗、原则:在财务规划中,要学会喜欢冗余,即保持一定的储蓄和现金储备。具体...
越南芒街-中国东兴对接口岸出入境活动全面恢复 〖壹〗、月21日上午,越南芒街口岸(越南广宁省)与中国东兴口岸正式恢复出入...
盘点四份新型冠状肺炎保障,免费领取!转需! 〖壹〗、以下是四份可免费领取的新型冠状肺炎保障介绍:好医保抗新冠保障金领取平...
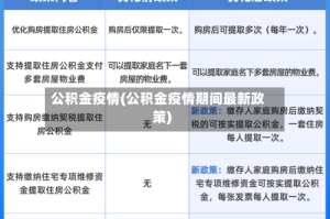
公积金不能正常还款?企业如何缓缴?成都住房公积金管理中心出台“实施... 确需继续缓缴的,应按《成都住房公积金缴存管理办...
广东东莞塘厦多少例新冠 预计2022年12月底。通过查询塘厦疫情防控中心显示:截至2022年12月14日,该地有3例新冠...
张伯礼:中西医结合治疗是此次新冠疫情防控的一大特点 〖壹〗、张伯礼指出,中西医结合治疗是此次新冠疫情防控的显著特点,其核...
每经记者专访北汽蓝谷总经理马仿列:复工第一天,在做好疫情防控前提下全... 北汽蓝谷在复工第一天,在做好疫情防控的前提下...
战“疫”和旅游业的“重启”、“重铸”、“重振” 战“疫”背景下,旅游业经历了全面停摆与重创,当前正面临“重启”、“重铸”...
澳门怎么增加疫情这么多 〖壹〗、澳门增加疫情这么多的原因是:奥密克戎毒株的变种。奥密克戎毒株的变种导致了澳门的疫情猛增,...