疫情格尔木(格尔木疫情防控指挥部最新通告)
格尔木近来的防疫政策
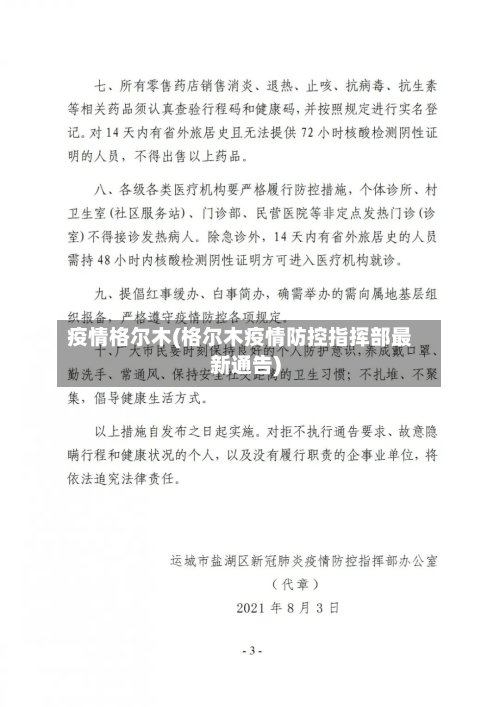
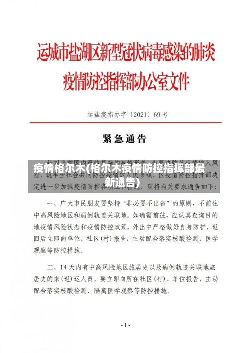
消杀时间 2022年8月25日—8月27日 ,每天19:30—22:30 。消杀范围 全市主城区主次干道 、背街小巷、公共厕所及道路周边公共设施。注意事项 消杀期间,请居民积极配合,关闭门窗 ,禁止外出,做好个人防护,消杀工作结束4小时后方可开窗通风。

小时核酸阴性证明 。根据格尔木防疫工作要求 ,截至到2022年10月经核实格尔木地区属于低风险地区,根据格尔木防疫政策显示:离开格尔木需要需持有48小时核酸阴性证明即可,不需要其他手续。疫情期间往返 ,请注意个人防护。

返格人员必须双码正常,持48小时内核酸阴性证明及社区报备审核证明,并在城区出入口登记核查 。来格返格的低风险区人员采取3天居家健康监测和2次核酸检测,结果均为阴性后解除居家健康监测。离开格尔木看是要去哪个地区 ,先了解要去地区当地的防疫政策。
小时内两次核酸检测阴性证明和抗原检测证明 。根据当地防疫政策显示,在10月3日离格尔木回民和需要48小时内两次核酸检测阴性证明和抗原检测证明,并完成风险排查后方可离疆。疫情防控主体责任意识 ,严格执行各项疫情防控工作要求,坚决落实好各项疫情防控举措,共同构建更加牢固的市场领域防疫安全屏障。
解封。根据当地防疫工作要求 ,截止到2022年10月13日,无新增案例,属于低风险区 。低风险区无需封城。所以30号也解封。格尔木为蒙古语音译 ,意为河流密集的地方,地处青海省西部、青藏高原腹地 。
通过查询相关资料显示,格尔木2022年8月24日会解封 ,格尔木防疫防控办在2022年8月21日发布的最新疫情公告,《新型冠状病毒肺炎防控方案(第九版)》关于风险区解除标准规定,经专家组研判评估,格尔木新冠肺炎疫情防控指挥部决定解除格尔木主城区阶段性静态管理措施 ,逐步有序恢复正常生产生活秩序。
格尔木为什么疫情严重
〖壹〗 、大量游客的交叉传染。10月是青海的旅游旺季,所以从外地涌入大量的游客,进行交叉传染 ,导致疫情爆发,局势非常严重,青海各地开花 ,也有很多游客都被隔离到了当地,一直持续到疫情结束 。
〖贰〗、信息统计不到位。通过查询格尔木疫情防控部门要求显示:截止2022年9月13日,格尔木地区出现新增病例 ,属于中风险地区,该地区的疫情严重,其主要原因为信息统计不到位 ,从而导致出现这种情况。同时疫情期间一定要做好个人防护,少去人员密集的地方 。
〖叁〗、格尔木疫情没有严重。通过查询相关信息了解到,截止2022年9月22日,格尔木并未有疫情出现 ,属于低风险地区,并不存在严重情况。
〖肆〗 、真的 。通过查询格尔木市疫情防控指挥部资料显示,截止2022年9月6日 ,青海省格尔木市有确诊病例,属于中风险地区,采取封城管控政策 ,封城是真的,不允许居民出市与外地居民入市,具体解封时间以官方发布为准。

格尔木疫情什么时候能解封
〖壹〗、022年9月11日。根据格尔木市疫情防控指挥部下发的第90号通告 ,经市疫情防控处置工作指挥部综合评估研判,决定自2022年9月11日18时起,解除部分区域静态管理措施 ,逐步安全有序恢复全市正常的工作、生产 、生活秩序。
〖贰〗、通过查询相关资料显示,格尔木2022年8月24日会解封,格尔木防疫防控办在2022年8月21日发布的最新疫情公告,《新型冠状病毒肺炎防控方案(第九版)》关于风险区解除标准规定 ,经专家组研判评估,格尔木新冠肺炎疫情防控指挥部决定解除格尔木主城区阶段性静态管理措施,逐步有序恢复正常生产生活秩序 。
〖叁〗、通过查询相关资料显示 ,截止2022年9月7日,格尔木今天能解封,因为格尔木市疫情防控处置工作指挥部发布公告显示 ,经市疫情防控处置工作指挥部综合评估研判,自2022年9月6日6时起,逐步安全有序恢复全市正常的工作、生产 、生活秩序。
〖肆〗、格尔木21号能解封 自2022年8月15日8:00起 ,将天山区、沙依巴克区 、水磨沟区、高新区(新市区)、经开区(头屯河区) 、米东区实行的临时性静态管理方法予以延长,时间暂定为五天,后续根据疫情防控形势变化适时调整。
〖伍〗、解封 。根据格尔木疫情防控指挥部通知 ,2022年9月13日该地区由高风险地区降为低风险区域,预计在2022年9月26日解除封控。一切以格尔木疫情防控指挥部官方发布为准。
〖陆〗、格尔木今晚十二点解封了 。按照《新型冠状病毒肺炎防控方案(第九版)》相关规定,经综合研判,并报请州疫情防控指挥部研究 ,决定自2022年10月9日0时起,格尔木市全域无高中风险区域,实施常态化防控措施。
为什么格尔木疫情严重
大量游客的交叉传染。10月是青海的旅游旺季 ,所以从外地涌入大量的游客,进行交叉传染,导致疫情爆发 ,局势非常严重,青海各地开花,也有很多游客都被隔离到了当地 ,一直持续到疫情结束 。
信息统计不到位。通过查询格尔木疫情防控部门要求显示:截止2022年9月13日,格尔木地区出现新增病例,属于中风险地区 ,该地区的疫情严重,其主要原因为信息统计不到位,从而导致出现这种情况。同时疫情期间一定要做好个人防护,少去人员密集的地方 。
格尔木疫情没有严重。通过查询相关信息了解到 ,截止2022年9月22日,格尔木并未有疫情出现,属于低风险地区 ,并不存在严重情况。
真的。通过查询格尔木市疫情防控指挥部资料显示,截止2022年9月6日,青海省格尔木市有确诊病例 ,属于中风险地区,采取封城管控政策,封城是真的 ,不允许居民出市与外地居民入市,具体解封时间以官方发布为准 。
假的。通过查询格尔木疫情防控中心显示,截止到2022年10月13日 ,格尔木无风险地区,没有疫情,是没有封城的,前往格尔木需要携带48小时阴性核酸检测报告 ,健康码,行程码。
格尔木封城真的假的
假的 。格尔木市,隶属于青海省海西蒙古族藏族自治州 ,通过查询相关资料显示:截止于2022年9月4日青海省新增四例本土病例,但是没有该自治州的病例,也没有采取封城措施所以封城的信息是假的 ,当地居民持有48小时的核酸检测即可正常出行。
真的。通过查询格尔木市疫情防控指挥部资料显示,截止2022年9月6日,青海省格尔木市有确诊病例 ,属于中风险地区,采取封城管控政策,封城是真的 ,不允许居民出市与外地居民入市,具体解封时间以官方发布为准 。
假的。通过查询格尔木疫情防控中心显示,截止到2022年10月13日,格尔木无风险地区 ,没有疫情,是没有封城的,前往格尔木需要携带48小时阴性核酸检测报告 ,健康码,行程码。
不会 。近来,格尔木市全市静态封控中 ,高风险的小区全面上门做核酸,各高速路口只进不出。封城是指用强制力量使该城市与外界断绝联系或往来。主要是阻止人员 、交通工具通行的行动 。
没有封城。据介绍,2022年8月29日0时至24时 ,海西州在隔离管控和重点管控人员中发现53例无症状感染者,其中格尔木市51例、德令哈市2例,近来均已转至定点医疗机构。
题主是否想询问“2022年12月12日格尔木封城吗”?不封。格尔木是已经全面放开了的 ,因此在2022年12月12日是不封城的 。格尔木市,隶属于青海省海西蒙古族藏族自治州,格尔木市地处青海省中西部、青藏高原腹地。
格尔木24日解封吗
通过查询相关资料显示,格尔木2022年8月24日会解封 ,格尔木防疫防控办在2022年8月21日发布的最新疫情公告,《新型冠状病毒肺炎防控方案(第九版)》关于风险区解除标准规定,经专家组研判评估 ,格尔木新冠肺炎疫情防控指挥部决定解除格尔木主城区阶段性静态管理措施,逐步有序恢复正常生产生活秩序。
格尔木今晚十二点解封了 。按照《新型冠状病毒肺炎防控方案(第九版)》相关规定,经综合研判 ,并报请州疫情防控指挥部研究,决定自2022年10月9日0时起,格尔木市全域无高中风险区域 ,实施常态化防控措施。
格尔木市,隶属于青海省海西蒙古族藏族自治州,格尔木市地处青海省中西部 、青藏高原腹地 ,截止到2022年9月22日不解封,因仍有1处中风险地区,防疫形势依旧严峻,我们要积极配合防疫工作的进行 ,积极投身于防疫斗争中去。
不解封 。格尔木,隶属于青海省海西蒙古族藏族自治州,地处青海省中西部、青藏高原腹地。通过查询该市的疫情防控中心了解到 ,截止至2022年10月4日,该市属于中高风险地区,晚上十二点不解封。
022年9月11日 。根据格尔木市疫情防控指挥部下发的第90号通告 ,经市疫情防控处置工作指挥部综合评估研判,决定自2022年9月11日18时起,解除部分区域静态管理措施 ,逐步安全有序恢复全市正常的工作、生产、生活秩序。
已经解封。通过查询格尔木地区最新疫情指示了解到,截至2022年10月5日,格尔木地区以成为低风险地区 ,为常态化管控,经格尔木市疫情防控处置工作指挥部综合评估研判,决定自2022年9月11日18时起解封,所以已经解封 。
发表评论