疫情禁止活动通知/疫情禁止集体性活动
因疫情取消家庭聚会的通知
因疫情取消家庭聚会的通知如下:各位亲人 ,或各位朋友,由于近期疫情比较严重,不便于举行聚会 ,为了响应国家号召,也为了我们自身的健康,原定于xxx日的xxx宴会取消,给大家带来的不便 ,请大家见谅 。亲爱的家人:很抱歉地通知您,由于受疫情影响,本次安排的家庭聚餐将不得不取消。

今年元宵节成都出于疫情防控需要 ,禁止2个以上(含2个)家庭参与群体性聚餐活动。具体说明如下:政策背景:2020年元宵节期间,成都市新型冠状病毒感染的肺炎疫情防控形势严峻,群体性聚餐可能加剧疫情传播风险 。
BC省宣布自2月16日23:59起全面取消社交聚会和公共活动限制 ,但保留口罩令和疫苗卡政策,并计划未来分阶段评估调整。核心解封措施社交聚会与公共活动家庭聚会:完全自主化,人数和规模由家庭自行决定 ,无官方限制。

因疫情暂停营业通知怎么写?
〖壹〗、暂停营业通知的撰写方式如下:标题 标题应简洁明了,可以直接写为“暂停营业通知 ”,或者简短地写成“通知”。正文 店名:首先明确标注店铺的名称 。 暂停营业原因:清晰阐述暂停营业的具体原因 ,如设备维护 、店铺装修、疫情管控等。 暂停营业时间:准确说明暂停营业的开始和结束时间,如果结束时间不确定,可以表述为“直至进一步通知”。
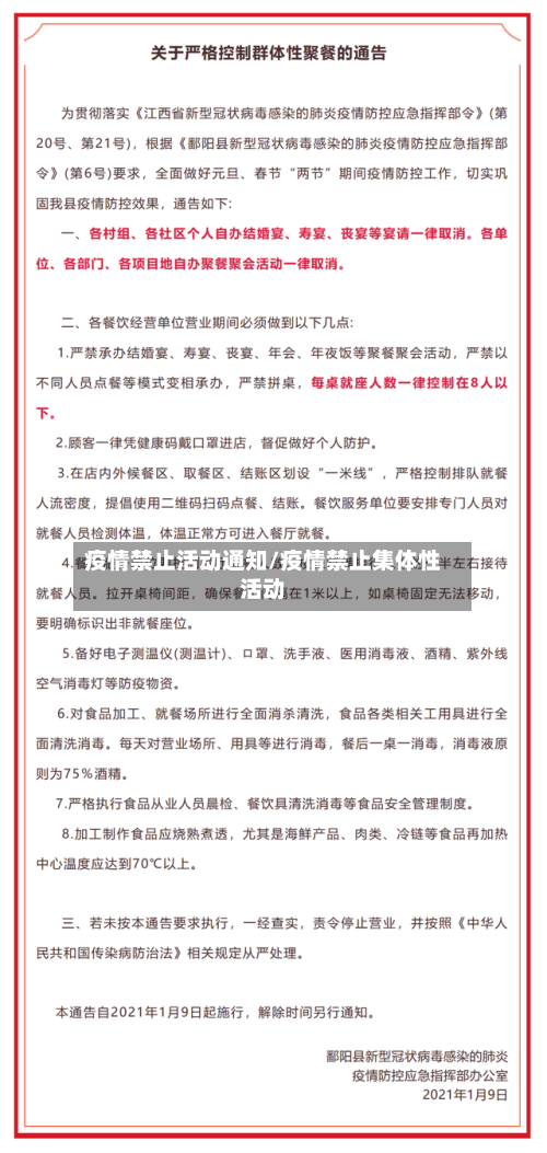
〖贰〗、疫情暂停营业通知这样写:方案一:疫情停业通知模板 。尊敬的会员朋友:您好,由于近期疫情反复 ,接上级主管部门紧急通知,要求停止聚集活动和团体课程项目。为更好的做好疫情防控工作,本店将于20xx年x月x日(周x)暂停营业 ,具体恢复营业时间另行通知。
〖叁〗 、写清楚为什么暂停营业;写清楚暂停营业的期限;写清楚何时开业等 。疫情期间为了防止人群聚集,营业场所应当根据自身经营特点,以及政府的防疫证 ,及时决定暂停营业,并且向社会进行公告通知。紧急措施的解除,由原决定机关决定并宣布。
疫情防控的通知5篇
〖壹〗、疫情防控的通知 篇1 各设区市、赣江新区疫情防控指挥部 ,省疫情防控指挥部各成员单位,省直有关卫生健康单位: 近期,国内多地报告新冠肺炎本土确诊病例或无症状感染者 ,为巩固全省防控成果,保障公众身体健康,现就加强常态化疫情防控工作通知如下: 强化个人防护措施 。
〖贰〗、公司疫情防控告知书模板(精选5篇)(篇一) 《通知》要求,本部各部门 、所属各单位 ,一是员工近期不得前往疫情中高风险地区;二是要加强人员管理,减少聚集聚会;三是要压实主体责任,确保安全稳定;四是要强化物资储备 ,做到有备无患;五是要做好个人防护,培养良好习惯;六是要加强组织领导,认真履行职责。
〖叁〗、自新冠肺炎疫情以来 ,我院认真贯彻落实___关于做好疫情防控工作的系列重要指示精神,把人民群众生命安全和身体健康放在第一位,在县委县政府和县卫健委的统一领导下 ,坚定信心,同舟共济,科学防治 ,精准施策有序开展疫情防控工作,以责任和担当筑起了疫情防控的“铜墙铁壁 ”,现已取得了阶段性成效。
〖肆〗、关于发布疫情防控工作相关要求通知范文(篇一) 各乡镇党委 、人民政府,县委各部门 ,县直、驻县各单位,各人民团体: 20xx年x月x日,xx市xx县对“应检尽检”人员进行定期检测中 ,发现x例新冠肺炎无症状感染者 。
〖伍〗、疫情防控通知公告简短范文(篇一) 通过全市上下的共同努力,我市疫情联防联控 、群防群控效果逐步显现。当前,随着企业复工复产的陆续推开 ,返岗人员的逐步增多,人员流动日趋频繁,疫情防控工作面临诸多新形势新挑战。
〖陆〗、篇一:春节疫情防控工作安排通知范文 近期 ,世界疫情持续高位流行,国内疫情呈现局部高度聚集和全国多点散发态势。春节将至,人员流动更加频繁 ,为有效控制疫情输入风险,确保广大市民度过一个健康平安的节日,现就相关防控措施通告如下: 严格出行管理 。
发表评论